

新京报快讯 日前,税务总局网站发布关于取消一批税务证明事项的决定:
《国家税务总局关于取消一批税务证明事项的决定》,已经2019年3月8日国家税务总局2019年第1次局务会议审议通过,现予公布。
国家税务总局局长:王军
2019年3月8日
国家税务总局关于取消一批税务证明事项的决定
为贯彻落实党中央、国务院关于减税降费和减证便民决策部署,税务总局决定再取消12项(附件所列1—12项)税务证明事项,自公布之日起施行。所涉及的规章、规范性文件,按程序修改后另行公布。
根据《财政部 税务总局 科技部 教育部关于科技企业孵化器 大学科技园和众创空间税收政策的通知》(财税〔2018〕120号)、《财政部 税务总局 中央宣传部关于继续实施文化体制改革中经营性文化事业单位转制为企业若干税收政策的通知》(财税〔2019〕16号)、《财政部 税务总局 退役军人部关于进一步扶持自主就业退役士兵创业就业有关税收政策的通知》(财税〔2019〕21号)有关规定,另有3项税务证明事项(附件所列13—15项)已自2019年1月1日起停止执行,现一并予以公布。
各级税务机关应当认真落实2018年底公布取消20项和本次公布取消15项税务证明事项的有关要求,不得保留或变相保留,并积极回应企业和人民群众关切,进一步减少涉税资料报送,确保纳税人有实实在在的获得感。






关于《国家税务总局关于取消一批税务证明事项的决定》的解读
一、制定《决定》的背景
根据《国务院办公厅关于做好证明事项清理工作的通知》(国办发〔2018〕47号)有关要求,国家税务总局对税务证明事项进行了全面清理,并于2018年底公布取消了20项税务证明事项。2019年,国家税务总局认真贯彻落实党中央、国务院关于减税降费和减证便民决策部署,将取消税务证明事项作为增进减税降费便利化重要措施,研究决定再取消12项税务证明事项,另有3项税务证明事项已根据有关政策规定自2019年1月1日起停止执行,一并予以公布。
二、《决定》有关考虑及主要内容
(一)取消税务证明事项的主要考虑
取消税务证明事项,是税务部门贯彻落实党中央、国务院关于减税降费和减证便民的部署要求,积极回应企业和人民群众关切的重要举措。通过着力精简纳税困难证明、公证证明等与企业生产经营和人民群众日常生活紧密相关的证明材料,进一步减少涉税资料报送,减轻纳税人负担,有利于深化税务系统“放管服”改革,优化税收营商环境,为市场主体增便利、添活力。
(二)取消的12项税务证明事项
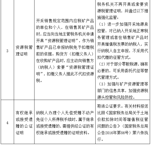
此次决定取消的12项税务证明事项,从涉税领域来看,涉及出口退税1项、征收管理2项、税收优惠9项;从证明性质来看,涉及主体(身份)证明4项、资质证明3项、权属证明1项、客观事实证明4项;从证明来源看,需要专门为办理税务事项另行从第三方取得证明材料的共5项(纳税困难证明、资源税管理证明、继承权公证证明等),需要提供法定证照等已有材料的共7项(残疾人证、车船产权证等)。
(三)根据有关政策规定已停止执行的3项税务证明事项
根据有关政策规定已停止执行,此次一并公布的3项税务证明事项均为税收优惠事项,具体如下:
1.根据财政部、税务总局、科技部、教育部联合发布的《关于科技企业孵化器 大学科技园和众创空间税收政策的通知》(财税〔2018〕120号),“纳税人办理科技企业孵化器、国家大学科技园按规定免征房产税、城镇土地使用税、增值税备案时,需提供国务院科技、教育行政主管部门出具的证明材料”税务证明事项已经取消,取消后替代方式是部门间信息共享。新政策自2019年1月1日起执行。
2.根据财政部、税务总局、中央宣传部联合发布的《关于继续实施文化体制改革中经营性文化事业单位转制为企业若干税收政策的通知》(财税〔2019〕16号),“经认定的转制文化企业,办理免征增值税、房产税备案时,需提供转制方案批复函;企业营业执照;核销事业编制、注销事业单位法人的证明;按企业办法参加社会保险制度的有关材料;相关部门对引入非公有资本和境外资本、变更资本结构的批准文件”税务证明事项已经取消,取消后的替代方式是纳税人自行留存备查法定证照等已有材料。新政策自2019年1月1日起执行。
3.根据财政部、税务总局、退役军人部联合发布的《关于进一步扶持自主就业退役士兵创业就业有关税收政策的通知》(财税〔2019〕21号),“自主就业退役士兵从事个体经营,以及企业招用自主就业退役士兵的,办理减免增值税、城市维护建设税、教育费附加、个人所得税备案时,需提供退役士兵的《中国人民解放军义务兵退出现役证》或《中国人民解放军士官退出现役证》”税务证明事项已经取消,取消后替代方式是纳税人自行留存备查有关证件。新政策自2019年1月1日起执行。
按照国办发〔2018〕47号文件关于“已取消的证明事项要及时通过互联网等向社会公布目录并做好宣传解读工作”的规定,此次一并公布上述3项根据有关政策规定已停止执行的税务证明事项。
(四)取消税务证明事项后的替代措施
15项税务证明事项取消后,均不需要再提供相关证明材料。其中,部分事项通过部门内部核查替代;部分事项通过部门间信息共享替代;部分事项改为纳税人自行出具有关材料;部分事项改为纳税人自行留存有关法定证照,以备税务机关事后核查。
三、《决定》施行日期
《决定》附件所列1—12项税务证明事项自《决定》公布之日起停止执行,所涉及的规章、规范性文件,按程序修改后另行发布;《决定》附件所列13—15项税务证明事项,自2019年1月1日起停止执行。
来源:新京报
